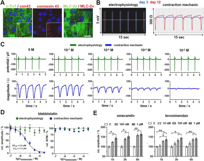
In recent decades, significant progress has been made in the treatment of heart diseases, particularly in the field of personalized medicine. Despite the development of genetic tests, phenotyping and risk stratification are performed based on clinical findings and invasive in vivo techniques, such as stimulation conduction mapping techniques and programmed ventricular pacing. Consequently, label-free non-invasive in vitro functional analysis systems are urgently needed for more accurate and effective in vitro risk stratification, model-based therapy planning, and clinical safety profile evaluation of drugs. To overcome these limitations, a novel multilayer high-density microelectrode array (HD-MEA), with an optimized configuration of 512 sensing and 4 pacing electrodes on a sensor area of 100 mm2, was developed for the bioelectronic detection of re-entry arrhythmia patterns. Together with a co-developed front-end, we monitored label-free and in parallel cardiac electrophysiology based on field potential monitoring and mechanical contraction using impedance spectroscopy at the same microelectrode. In proof of principle experiments, human induced pluripotent stem cell (hiPS)-derived cardiomyocytes were cultured on HD-MEAs and used to demonstrate the sensitive quantification of contraction strength modulation by cardioactive drugs such as blebbistatin (IC50 = 4.2 μM), omecamtiv and levosimendan. Strikingly, arrhythmia-typical rotor patterns (re-entry) can be induced by optimized electrical stimulation sequences and detected with high spatial resolution. Therefore, we provide a novel cardiac re-entry analysis system as a promising reference point for diagnostic approaches based on in vitro assays using patient-specific hiPS-derived cardiomyocytes.
Novel high-dense microelectrode array based multimodal bioelectronic monitoring system for cardiac arrhythmia re-entry analysis



